0
Skip to Content
About
Where to Start
Pricing
Scheduling
Contact
FAQ
Open Menu
Close Menu
About
Where to Start
Pricing
Scheduling
Contact
FAQ
Open Menu
Close Menu
About
Where to Start
Pricing
Scheduling
Contact
FAQ
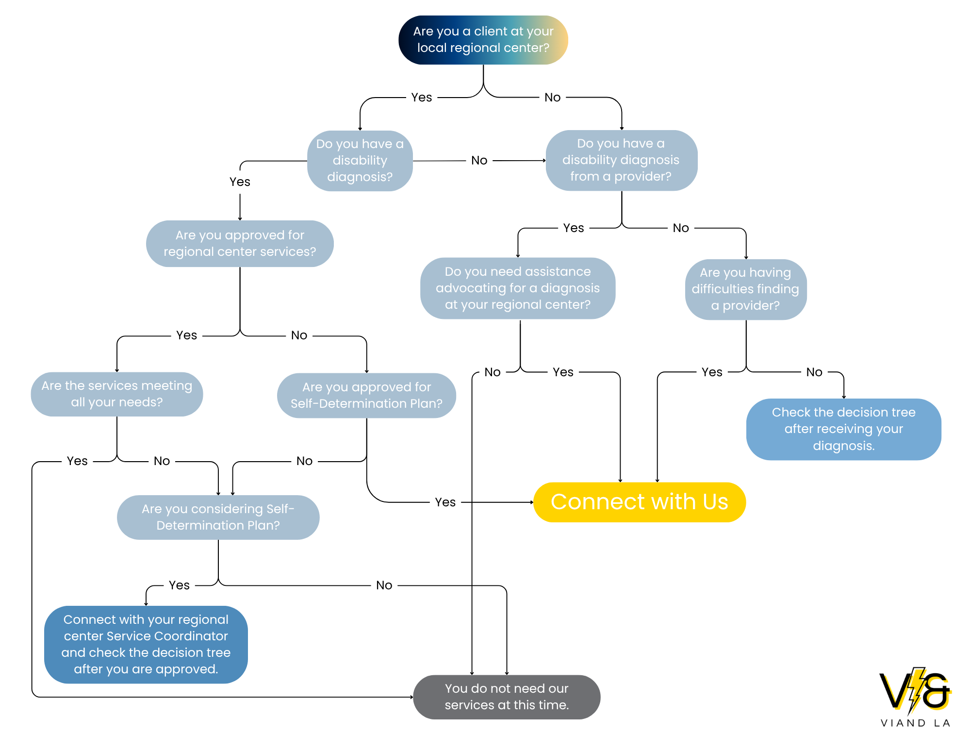
VIAND LA Decision Tree
Check our decision tree to find out if we can assist you.
Click to Maximize